二、客户持此种“瑞祥商联卡”可在苏皖沪京四省市范围内60000多家合作门店进行刷卡消费,快捷方便,省时省力;
三、此种“瑞祥商联卡”与一般的消费卡不同,消费场所广泛,不局限于某一个商场或超市;
四、使用“瑞祥商联卡”的优点:
1、使用方便,便于携带。外出购物 ,避免了带大量现金。
2、持卡会员线上线下消费获赠专享积分,可使用积分通兑限量商品。
3、节日期间,作为礼品馈赠亲友,既时尚,又方便。
瑞祥支付服务有限公司是经中国人民银行正式批准的第三方支付机构(支付许可证编号:Z2004632000017)。旗下发行的通用型商业预付卡——“瑞祥商联卡”,应用范围涵盖商超百货、娱乐休闲、家电数码、餐饮烟酒、珠宝服饰、旅游景点、手机充值等众多领域。公司自成立以来一直秉承“便民、利民、惠民”服务的宗旨,主营专业第三方支付业务和新零售板块,紧跟国家宏观经济战略规划实施,扎根自贸区贸易这一新的经济增长点,通过“互联网+”的全新经营理念,全力打造瑞祥网上商城平台。现拥有合作商户门店100000多家,服务企业超30万家,为更好的开展业务,为客户提供全方位的服务,集团已在长三角地区、珠三角地区和京津冀地区的多地省市区设立分公司近百家。







银发[2013]2号废止,客户洗钱风险等级划分怎么做?
2026年2月27日,中国人民银行在其官网发布中国人民银行公告〔2026〕第3号,废止了4件规范性文件,其中包括《中国人民银行关于印发〈金融机构洗钱和恐怖融资风险评估及客户分类管理指引〉的通知》(银发〔2013〕2号)。
在银发〔2013〕2号被废止后,其部分规则内容由中国人民银行新近颁布的监管规则,如《金融机构客户尽职调查和客户身份资料及交易记录保存管理办法(2025)》《金融机构反洗钱客户尽职调查工作指引》等承继。
但同时,银发〔2013〕2号的部分规则,并未体现在新近颁布反洗钱监管规则中,尤其是关于客户风险等级分类的技术指标和评估期限等方面。
因此,在银发〔2013〕2号被废止后,就“客户洗钱风险等级”的划分,各金融机构只能根据“风险为本”的洗钱风险管理原则,参考和借鉴已经被废止的银发〔2013〕2号中的技术性指标,因地因事置宜地规划和设计适合于本金融机构的方法论。
类似的情形,在中国人民银行于2016年修订《金融机构大额交易和可疑交易报告管理办法》时也出现过。即,《金融机构大额交易和可疑交易报告管理办法(2006)》第11-13条规定了较为详尽的“可疑交易”特征,但《金融机构大额交易和可疑交易报告管理办法(2016)》将之完全删除,并要求金融机构自行制定“可疑交易报告制度向中国人民银行或其总部所在地的中国人民银行分支机构报备。”
一、银发〔2013〕2号的重要程度
银发〔2013〕2号的主要内容包括两个方面:
(1)洗钱风险评估及划分:根据客户洗钱风险程度,至少进行高、中、低三分等级的划分;
(2)风险分类控制措施:根据客户风险等级,采取的客户尽职调查及风险控制措施。
在中国金融业的反洗钱反恐融资监管领域,银发〔2013〕2号的重要性怎么强调也不为过。简言之,银发〔2013〕2号构建了“客户洗钱风险等级划分”的整个规则体系,包括逻辑基础、技术指标、审核期限和操作步骤。无论是金融机构自己设计反洗钱信息系统,还是专业反洗钱软件服务商开发反洗钱系统,就“客户洗钱风险等级划分”这部分功能来说,都是严格按照银发〔2013〕2号确立的规则来搭建和构筑的。
如果把反洗钱反恐融资监管体系比喻成一座巍峨的楼宇,那么“客户尽职调查”无疑是最受力最多的承重墙,而“受益所有人识别”和“客户洗钱风险等级划分”则是承重墙中间的应力钢筋。如果“客户洗钱风险等级划分”存在瑕疵,则“客户尽职调查”的质量必然会大打折扣,相应地,金融机构的反洗钱反恐融资风险管理的有效性也会遭受严重的负面影响。
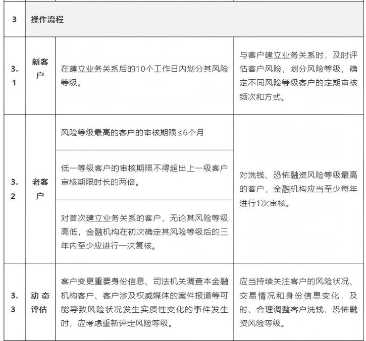
在修订后的《反洗钱法》于2025年1月1日生效后,中国人民银行随即颁布或修订了一系列配套的监管规则。尽管银发〔2013〕2号中的若干规定被新的监管规则所替代,如《金融机构客户尽职调查和客户身份资料及交易记录保存管理办法(2025)》将“风险等级最高的客户的审核期限”,从银发〔2013〕2号规定的“不得超过半年”修改为“应当至少每年进行1次”,但银发〔2013〕2号中所确立的“客户洗钱风险等级划分”框架依然是坚如磐石。
此框架从客户、产品、渠道、地域四个维度来评估金融机构固有洗钱风险水平的方法论,也体现在2025年底中国人民银行发布的《金融机构洗钱风险自评估指引》中。
二、银发〔2013〕2号的“风险分类控制措施”多被承继
在银发〔2013〕2号被废止后,其主要内容的第2个部分,即“风险分类控制措施”的相关内容,具体包括“高风险客户的强化尽职调查措施”和“低风险客户的简化尽职调查措施”,由2026年1月1日起生效的《金融机构客户尽职调查和客户身份资料及交易记录保存管理办法(2025)》承继。
但值得注意的是,在“低风险客户的简化尽职调查措施”方面,银发〔2013〕2号允许的特别豁免情形,即“在风险可控情况下,允许金融机构工作人员合理推测交易目的和交易性质,而无需收集相关证据材料”,并没有被任何新规则承继。
三、银发〔2013〕2号的“洗钱风险评估及划分”多未被承继
在银发〔2013〕2号被废止后,其主要内容的第一个部分,即“洗钱风险评估及划分”的相关内容,主要是《金融机构客户尽职调查和客户身份资料及交易记录保存管理办法(2025)》是二十五条来承继。
但相比之下,《金融机构客户尽职调查和客户身份资料及交易记录保存管理办法(2025)》关于“客户洗钱风险等级划分”的监管规定,无论是篇幅广度还是细节程度,都只有原则性的规定。金融机构必须根据自身业务及客户群体的风险状况,将之细化,才能够落实于日常的实施。



四、银发〔2013〕2号被废止之后的银行操作和监管检查问题
对于金融机构的日常反洗钱反恐融资风险管理而言,最理想的方法是可预测、可量化、可建模的指标,再加上合理的人工判断。
在银发〔2013〕2号还生效实施时,一些指标是硬性的、没有可以妥协、商量的余地,如“在建立业务关系后的10个工作日内划分其风险等级”、“风险评级不得少于三级。可设置较多的风险评级等次”。
在银发〔2013〕2号被废止后,金融机构已经建立的“客户风险评估及客户分类管理”体系在很长的时间里仍将延续使用,而不会被改变。因为这是最稳妥、在最大程度上避免中国人民银行在反洗钱现场检查中提出置疑的方法。
对于金融机构而言,“风险为本”的方法论,虽然赋予了金融机构在洗钱风险上管理可以有一定的灵活性,但同时也是一个巨大的挑战。
例如,如果金融机构在客户尽职调查中,继续适用银发〔2013〕2号肯定的“在风险可控情况下,允许金融机构工作人员合理推测交易目的和交易性质,而无需收集相关证据材料”,是违规还是合规?
再例如,金融机构是否需要因为银发〔2013〕2号的废止,而对现有的“客户洗钱风险评估和划分”相关制度进行修订?若修订,则将原有银发〔2013〕2号规定的详尽技术性指标都删除而代之以原则性规定,是否适当?
更深入的问题:在银发〔2013〕2号废止后,在反洗钱现场检查中,中国人民银行将依据什么标准来评价金融机构的“客户洗钱风险评估和划分”?
显然,每一家金融机构的洗钱风险程度都是不同的,相应地,每一家金融机构的客户洗钱风险评估方法、评估结果、控制措施,都会存在一定程度的差异。
在银发〔2013〕2号规定的硬性指标和标准化措施被废止后,金融机构自行设定的参数、频率、方法等,如何证明已经符合了“风险为本”的原则、是否能够得到反洗钱主管部门认可,将是一个长期的问号,只能留待时间磨合和检验。
瑞祥商联卡购卡服务协议
甲方: (购卡单位/购卡人)
乙方: 瑞祥支付服务有限公司 (发/售卡单位)
甲方购买由乙方发行的多用途商业预付卡(以下简称瑞祥商联卡)。经甲乙双方友好协商,依据《中华人民共和国民法典》及其他相关法律法规的规定,就 购卡 有关服务事宜所形成的权利义务约定如下:
第一条 乙方提供的服务
1、消费服务:乙方应设立符合金融标准的机具终端,为甲方提供刷卡消费以获取商品或者服务;但因具体的付款环境及机具功能有所差异,具体功能以乙方可以提供的服务为准。
2、客户服务:乙方在确保甲方持卡正常消费的基础上,还提供以下服务。
(1)客服电话:乙方提供 952529 客服电话以确保甲方在消费时遇到的问题能够及时解决。
(2)网站服务:乙方提供 http://www.4007108889.com网站为瑞祥商联卡业务唯一服务性网站,为甲方提供最新商户信息查询、余额查询、交易明细查询、修改密码等服务。
3、记名卡的充值、挂失:记名卡可充值、可挂失。
4、安全保障:乙方确保瑞祥商联卡业务系统以及商户受理终端的正常使用,并确保系统的数据不外泄、不丢失。
5、甲方购买标准不记名卡或记名卡,不收取额外的卡产品制作费。
不记名卡面值为:100元,200元,500元,1000元及1000元以下任意面值;
记名卡面值为:5000元以下任意面值。
第二条 采购金额及付款方式
1、在本合同有效期内,甲方不定时向乙方发出采购的订单需求,具体产品种类、数量、价格及供货日期等均以双方确认的每批次订单为准,每笔订单均为本合同不可分割的组成部分。
2、甲方购买瑞祥商联卡时必须把相应金额汇到乙方指定账户后激活商联卡,方可正常使用。甲方付款后,乙方向甲方提供增值税普通发票。
乙方指定收款账户信息如下:
账户名:瑞祥支付服务有限公司(客户备付金)
开户行:中国建设银行股份有限公司镇江京口支行
账 号:32001755236052512550
第三条 甲乙双方的权利和义务
1、乙方确保甲方按照正常手续购买的瑞祥商联卡可以正常使用。
2、乙方应以网上公告或其他方式告知甲方瑞祥商联卡的使用规则。
3、甲方购买记名卡或一次性购买1万元(含)以上不记名卡时,乙方有权要求甲方按照规定提供个人、单位有效身份证件。
4、对于违反本协议或章程使用瑞祥商联卡的,乙方有权暂停该卡的使用。
5、乙方依法对甲方的信息承担保密义务,未经当事人同意不得向任何单位或个人披露,但法律法规和规章另有规定的除外。
6、甲方有权使用瑞祥商联卡到乙方合作商户进行刷卡消费,并有权享受其与各商家协商好的各种优惠待遇。
7、甲方有权依据乙方提供的服务实现消费、查询、充值、消磁换卡等卡片的使用和管理功能。
8、甲方应依据瑞祥商联卡的使用规则合法合理的使用该卡片,甲方对瑞祥商联卡、密码等保管不善,导致他人冒用造成的经济损失,应当自行承担;甲方亦应合法合理的使用乙方提供的客服热线、网站等服务。
9、卡片如消磁或损坏等非人为因素,可到公司指定地点办理换卡业务。不记名卡手续费:1元/张,记名卡手续费:10元/张。
第四条 违约责任
1、因乙方过错给甲方造成损失的,由乙方承担相应的经济责任。乙方工作人员如违反国家有关规定,由有关机关依法进行处理。
2、若因下列原因致使甲方不能使用瑞祥商联卡的,乙方不承担任何责任:
(1)瑞祥商联卡定额不足以支付甲方交易金额超出定额部分;
(2)乙方应公安司法部门要求冻结的卡片;
(3)因战争、地震、火灾等不可抗力导致的交易中断、延误等风险。
3、甲、乙双方因不可抗力无法履行协议的,根据不可抗力的影响,部分或者全部免除责任,但法律另有规定的除外。当事一方延迟履行协议后发生不可抗力的,不能免除责任。本协议所称不可抗力,是指不能预见、不能避免并不能克服的客观情况。
第五条 生效及其他
1、本协议自双方盖章之日起生效至 年 月 日止,合同一式两份,每份均具有法律效力。
2、甲乙双方确认已知悉并充分理解本协议中的条款。
3、甲乙双方同意按照本协议的约定及相关法律法规的规定履行;没有约定和规定,或约定和规定不明确的,各方应按照公平、诚信等原则履行。
4、因履行本协议所产生的纠纷,双方可协商解决,协商不成的,任何一方均可向乙方所在地的法院提起诉讼。
甲方: 乙方:瑞祥支付服务有限公司
地址: 地址:江苏省镇江市润州区竹林路8号
联系人: 联系人:
联系方式: 联系方式:
签约日期: 签约日期:
2025年,瑞祥支付服务有限公司(以下简称“瑞祥”)积极妥善处理各类客户投诉,针对客户反馈的问题,我司积极反馈处理,并不断进行完善,现将2025年度客户投诉分析公告如下:
一、2025年度投诉数据分析。
中国人民银行16日表示,中国人民银行等八部门对外公布《反洗钱特别预防措施管理办法》,规定任何单位和个人不得擅自解除反洗钱特别预防措施。
据悉,该办法旨在预防洗钱、恐怖融资及大规模杀伤性武器扩散融资活动,规范反洗钱特别预防措施。
办法规定,任何单位和个人应当依法对以下名单所列对象采取反洗钱特别预防措施:国家反恐怖工作领导小组认定并由其办公室公告的恐怖活动组织和人员名单;外交部发布的执行联合国安理会决议通知中涉及定向金融制裁的组织和人员名单;中国人民银行认定或者会同国家有关机关认定的,具有重大洗钱风险、不采取措施可能造成严重后果的组织和人员名单。
根据办法,反洗钱特别预防措施,包括立即停止向上述所列对象及其代理人、受其指使的组织和人员、其直接或者间接控制的组织提供金融等服务或者资金、资产,立即限制相关资金、资产转移等。
办法还要求,金融机构应建立健全反洗钱特别预防措施内控制度,识别和评估相关风险,采取与风险相适应的管理措施。
据悉,该办法已于2025年11月17日经中国人民银行审议通过,并经外交部、公安部、国家安全部、司法部、财政部、住房城乡建设部、市场监管总局同意,将自2026年2月16日起施行。
内容来源:中央政法委长安剑
952529
400-710-8889